购买普通自住住房申请个人住房公积金贷款
申请住房公积金贷款所购房屋仅限于本市行政区域内产权明晰的普通自住住房。
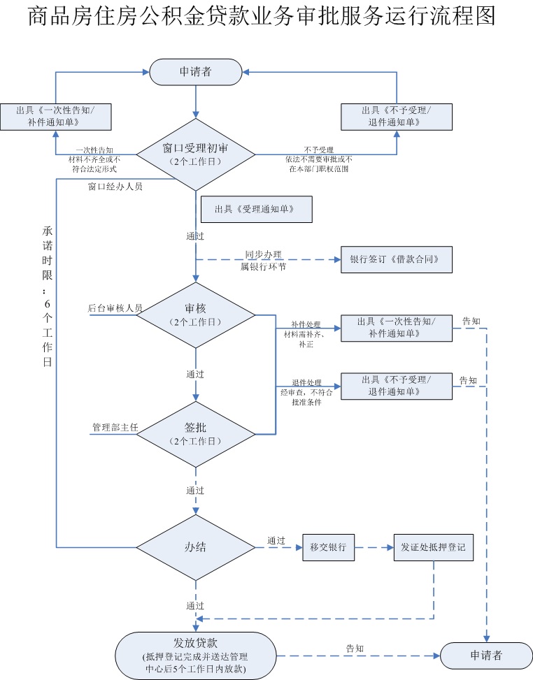
购买普通自住住房申请个人住房公积金贷款概述
住房公积金贷款是指泉州市住房公积金管理中心(以下简称管理中心)以归集的住房公积金资金,委托由泉州市住房公积金管理委员会批准的贷款受托银行(以下简称受托银行),向购买具有自有产权的普通自住住房的住房公积金缴存职工发放的专项住房贷款。
对象
凡按《住房公积金管理条例》(国务院令第350号)规定逐月足额缴存住房公积金满6个月,具有完全民事行为能力的职工购买普通自住住房,均可申请住房公积金贷款。
申请流程
各管理部服务大厅受理(初审)(2个工作日)→管理部审核(2个工作日)→管理部审批(办结)(2个工作日)


申请材料
(1)《个人住房(组合)贷款申请表》;
(2)借款人及配偶的身份证原件;
(3)借款人婚姻状况证明;
①借款人已婚的,提供结婚证原件及复印件;
②借款人未婚的,只需签署《未婚声明书》;借款人丧偶未再婚的,提供《未婚声明书》、原配偶死亡证明或户口注销证明;借款人离婚未再婚的,提供《未婚声明书》、离婚证或《离婚判决书》(含《法律文书生效证明》)、或《民事调解书》(含《法律文书生效证明》)。
(4)借款人及配偶/子女户口本原件及复印件(集体户提供户主页);
(5)借款人家庭收入不足或需申请延长贷款期限的,应另提供担保人(父母或子女)的收入证明、借款人子女或父母身份证件、婚姻登记证明及连带责任保证函;
(6)借款人(含共同借款人、担保人)及其配偶的个人信用报告原件(贷款或信用卡逾期记录累计达到3期(含)以上,经调查未达禁入标准的,应提供贷款受托银行出具的“非不良客户确认单”);
(7)销售不动产统一发票办证联原件及复印件(首付比例不低于总房款的规定比例);
(8)商品房买卖合同原件及复印件;
(9)房屋预告登记证明原件及复印件;
(10)购买经济适用房或限价房的,应提供经济适用房审批表或选房确认书、限价房申请表原件及复印件;
(11)2011年3月1日(不含)至2015年3月29日(含)、或2017年9月1日(含)起完成购房合同登记备案的,提供购房职工及配偶/未成年子女住房公积金缴存所在地及购房所在地不动产登记机构出具的购房职工家庭住房情况书面查询结果证明(房屋登记信息没有合并的县 (市、区) ,还应提供住建部门出具的查房证明)。其他时间备案的,应提供购房职工及配偶当面签署的《家庭住房实有套数诚信承诺书》。
(12)主借款人用于每月还款的银行卡(尽量提供一类银行卡)。
(13)属异地贷款的另提供《异地贷款职工住房公积金缴存使用证明》。
(1)《个人住房(组合)贷款申请表》;
(2)借款人及配偶的身份证原件;
(3)借款人婚姻状况证明。
①借款人已婚的,提供结婚证原件及复印件;
②借款人未婚的,只需签署《未婚声明书》;借款人丧偶未再婚的,提供《未婚声明书》、原配偶死亡证明或户口注销证明;借款人离婚未再婚的,提供《未婚声明书》、离婚证或《离婚判决书》(含《法律文书生效证明》)、或《民事调解书》(含《法律文书生效证明》)。
(4)借款人及配偶/子女户口本原件及复印件(集体户提供户主页);
(5)借款人家庭收入不足或需申请延长贷款期限的,应另提供担保人(父母或子女)的收入证明、借款人子女或父母身份证件、婚姻登记证明及连带责任保证函;
(6)借款人(含共同借款人、担保人)及其配偶的个人信用报告原件(贷款或信用卡逾期记录累计达到3期(含)以上,经调查未达禁入标准的,应提供贷款受托银行出具的“非不良客户确认单”);
(7)将不低于买卖价格、评估价格、已交易过户产权证上契税完税价格(3种价格就低)规定比例的首期款转入买方在贷款银行设立的专用资金托管账户的凭证原件及复印件;
(8)买卖双方签订的《房地产买卖合同》原件及复印件;
(9)有资质评估机构的房产评估报告原件;
(10)原产权证复印件;
(11)买卖双方到房管部门办理房屋交易转让登记的受理单原件及复印件;
(12)已交易过户到买方名下的产权证及契税完税证原件和《增值税普通发票》原件及复印件;
(13)2017年9月1日(含)起完成购房合同登记备案的,提供购房职工及配偶/未成年子女住房公积金缴存所在地及购房所在地不动产登记机构出具的购房职工家庭住房情况书面查询结果证明(房屋登记信息没有合并的县 (市、区) ,还应提供住建部门出具的查房证明)。其他时间备案的,应提供购房职工及配偶当面签署的《家庭住房实有套数诚信承诺书》。
(14)如买卖的二手房是房改房的,还应提供房改办审批的已购房屋进入市场审批表原件及复印件。
(15)主借款人用于每月还款的银行卡(尽量提供一类银行卡)
(16)属异地贷款的另提供《异地贷款职工住房公积金缴存使用证明》。
常见问题
(一)住房公积金缴存地及购房所在地的不动产登记机构(包括房地产主管部门)出具的职工家庭(包括个人、配偶及未成年子女)住房情况书面查询结果证明中显示的名下房产。
(二)中国人民银行个人征信系统、住房公积金业务信息系统及贷款台账(异地公积金贷款的还应包括《异地贷款职工住房公积金缴存证明》)中购房职工家庭曾有住房公积金贷款记录。
综合(一)和(二)按照“认房+认公积金贷”标准认定现有住房套数。
经核实,公积金贷款所购房产与“住房套数书面查询结果证明”中显示房产系同一套的,不重复计算,可予以扣除。
表格下载
点击下载公积金贴息贷款申请表及样表:
填表示例

办理进度查询
您可登录泉州公积金网上办事大厅、微信公众号、支付宝等渠道查询办理进度。您也可以拨打公积金咨询热线0595-12329进行咨询。
投诉电话
0595-22179303
咨询渠道
0595-12329
注意事项
禁止提供虚假申报材料
办公时间
全年除节假日外,上午:9:00-12:00,下午:1:30-5:00
各管理部服务大厅地址
洛江区管理部:洛江区安吉路建行二楼
泉港区管理部:泉港区南山南路西侧亿达.天阶(天玺)泉港建行一楼
晋江市管理部:晋江青阳迎宾路169号建行大楼十五楼
石狮市管理部:石狮市八七路1083号建行滨海支行二楼
南安市管理部:南安市普莲路432号建行一楼
惠安县管理部:惠安县世纪大道广海新景城二层建行二楼
安溪县管理部:安溪县凤城镇河滨南路1068号建行二楼
永春县管理部:永春县环城路6号建行大厦六楼
德化县管理部:德化县西门翰林府邸6号楼建行二楼
台商投资区管理部:台商投资区杏秀路三鑫花园建行二楼
乘车路线
市区管理部:可乘坐14、39、X3、k1、k8、K606、微1路至“政务服务中心(府东路北段)站”后步行约100米到东海大厦C栋一楼住房公积金服务大厅
洛江区管理部:可乘坐K702、K2、34、45路、K307、305路公交车到洛江交通局站步行约100多米到洛江建行二楼
泉港区管理部:坐1、2、6、7、8、9路车到南山南路泉港区邮政局站下车,向南走920米亿达.天阶(天玺)泉港建行一楼公积金中心
晋江市管理部:可乘坐11、16、17路公交车到世纪豪园站至建行乘电梯上15楼;或乘坐2、5、9、10、14、18、19、22、31路公交车到青阳派出所站步行约100米至建行乘电梯上15楼
石狮市管理部:可乘坐T05路、C10路、T18路、老干2路公交车到石狮市八七路和冠大厦站步行约100米到石狮建行滨海支行二楼
南安市管理部:可乘坐1、3、4、116、19、20路公交车到电信大厦站或邮电新村站步行约250米到南安建行一楼;或乘坐12、22、23、108、25路公交车到建行站步行约10米到南安建行一楼
惠安县管理部:可乘坐5路、7路、12路到达“体育馆”站下车即可看到惠安建行总行,步行至建行二楼到达惠安县管理部
安溪县管理部:可乘坐4路公交车到蓝溪国际站下车,步行约10米到安溪建行二楼
永春县管理部:可乘坐1、3、7路公交车到侨联站至建行乘电梯上6楼;或乘坐2、6路公交车到八角亭站步行约100米至建行乘电梯上6楼。
德化县管理部:可乘坐2、8路公交车到西门站步行约100米到德化建行二楼;或乘坐1、3、7公交车到西门车站步行过鸣凤桥到德化建行二楼。
台商投资区管理部:可乘坐K501、K508、702、707路公交车至泉州台商投资区站步行约100米到台商投资区建行二楼


